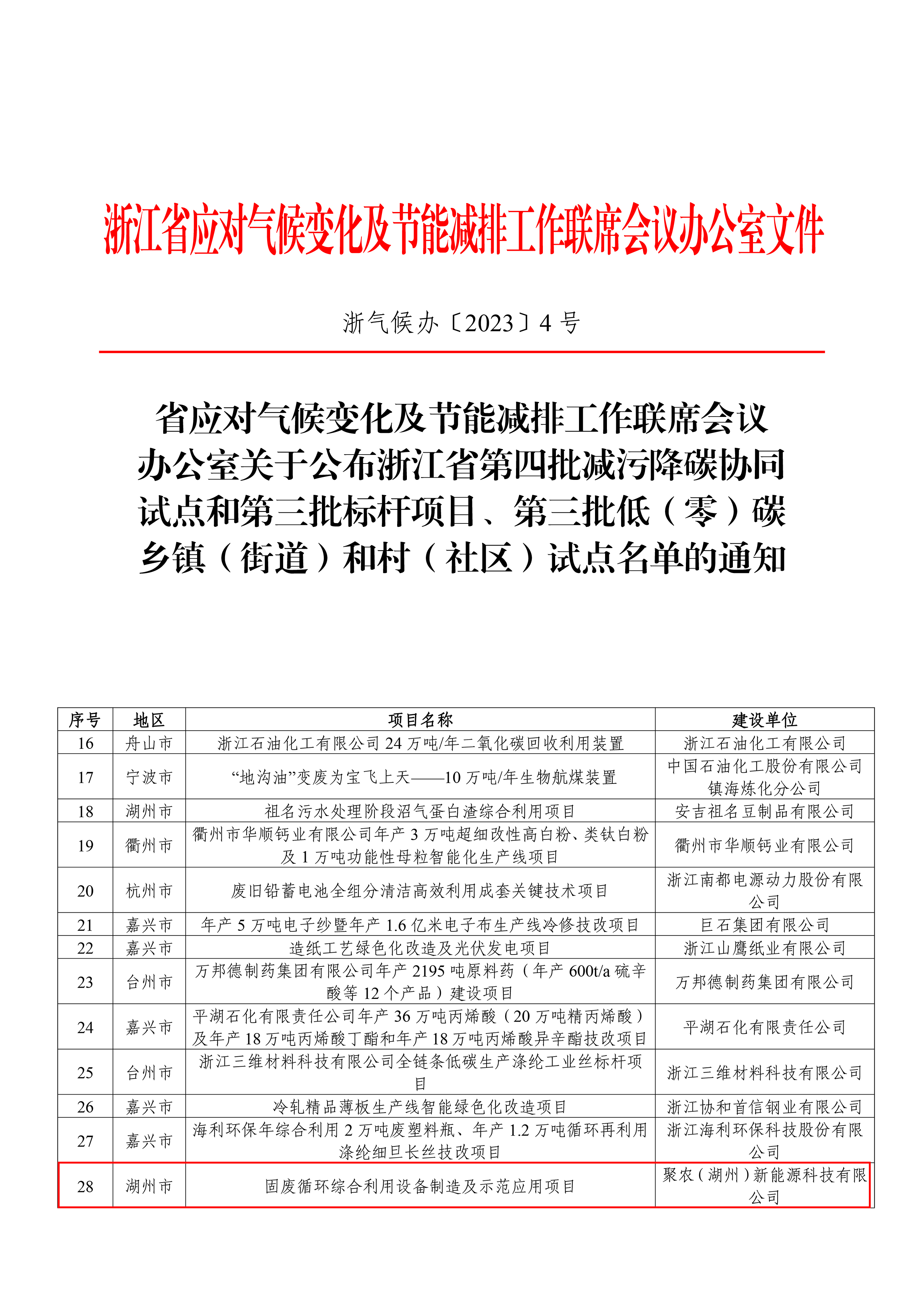
”固废循环综合利用设备制造及示范应用项目”被浙气办列入浙江省第四批减污降碳协同试点和第三批标杆项目名单

2023-11-27 09:31

     2023年10月23日,公司聚农(湖州)新能源科技有限公司,位于浙江湖州固废循环综合利用设备制造及示范应用项目被省应对气候变化及节能减排工作联席会议办公室列入浙江省第四批减污降碳协同试点和第三批标杆项目名单。